近日,91国产自拍
病原生物学系、特种医学系王斌教授课题组在《Frontiers in Immunology》(IF=7.561,中科院2区)发表题目为“Tumor-Derived Exosomes Regulate Apoptosis of CD45+EpCAM+ Cellsin Lung Cancer”的研究论文。特种医学系2018级博士研究生卢世香为第一作者,王斌教授为论文通讯作者。
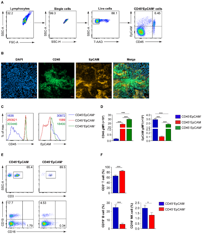
在人类癌症中,肺癌的死亡率最高,并且大部分死亡是由转移性扩散引起的。肿瘤微环境在抑制肿瘤细胞的免疫监视和消除中起着重要作用。有研究报道肺癌等癌症患者的肿瘤组织中存在CD45+EpCAM+细胞,但关于这群细胞形成的原因及其在癌症生物学中的功能仍不清楚。本研究中,我们分析了25个肺癌肿瘤样本,证实了肺癌肿瘤组织中CD45+EpCAM+细胞存在。与CD45+EpCAM-细胞相比较,CD45+EpCAM+细胞凋亡增加。利用HCC827细胞来源的外泌体与PBMC共培养后,PBMC中出现CD45+EpCAM+细胞,并且其凋亡增加。进一步分析表明,HCC827细胞来源的外泌体中microRNA会改PBMC中CD45+EpCAM+细胞的基因表达谱,引起基因TP53表达升高,促进了该群细胞的凋亡。综上,该研究阐明了肺癌肿瘤中CD45+EpCAM+细胞的形成原因及其凋亡的机制,为肺癌的临床治疗提供了新的思路与理论基础。

文章链接:doi:10.3389/fimmu.2022.903882